基因组所RNA m6A选择性甲基化机制研究获新进展

  M6AN6-methyladenosine6-甲基腺嘌呤)是真核生物mRNA内部序列中最常见的一种甲基化修饰,同时受到甲基转移酶(METTL3METTL14WTAP等)/去甲基化酶(FTOALKBH5等)以及一些RNA结合蛋白(YTHDF1/2/3, ELAVL1等)的共同调控,在细胞内是一个动态可逆的过程。敲除或抑制m6A相关的酶组分会导致重要的表型变化,如拟南芥胚胎滞育、人细胞凋亡、酵母配子发育缺陷,表明m6A可能是细胞内一种非常重要的修饰。 

  2012年,高通量测序与抗体免疫沉淀相结合方法(MeRIP-seqm6A-seq)的提出,使得大规模检测m6A修饰成为可能。近两年,通过在人、小鼠、酵母和拟南芥等系统内的研究,在甲基化动态调控机制的方面取得了较大的进展,并发现m6A可能会直接或间接影响mRNA的出核转运、翻译和降解等。 

  近日,北京基因组所所级中心生物信息室宋述慧课题组,研究发现了RNA的选择性甲基化现象,并探索了其可能的产生机制。该研究成果于201410月在RNA Biology在线发表。 

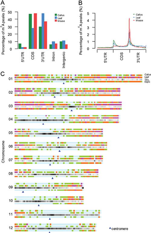
  科研人员采用m6A-seq技术进行了水稻愈伤与叶片两个不同组织全转录组m6A的深度测序,并利用自主开发的软件MeRIP-PF鉴定和绘制了水稻的首个m6A修饰谱,揭示了水稻m6A修饰谱的基本特征,即平均每个mRNA中有2~3m6A修饰位点,并主要分布在CDS3’UTR区域和起始密码子区。 

  此外,在对数据的深度分析中,研究人员发现, m6A的甲基化存在组织或细胞的特异性和选择性。研究人员将两个组织(细胞系)中都表达但是只在某一个中发生甲基化的基因定义为选择性甲基化基因(Selectively Methylated Genes, SMGs)。在测序的样品中,分别鉴定到626个愈伤组织和5509个叶片组织的SMGs,通过对SMGs修饰峰的序列进行深入分析,探索了选择性甲基化基因可能的产生机制,即某些RBP(如PUM蛋白)可能会作为甲基转移酶结合mRNA时的竞争者,与甲基转移酶竞争结合mRNA,从而产生组织或细胞系的SMGs。该项研究开启了植物表观转录组的研究,并提供了重要的数据资源。 

  该项研究工作得到了国家自然科学基金委,北京市科技新星的资助,同时还得到了精准基因组医学重点实验室杨运桂研究组和所级中心核酸平台的技术支持。 

  水稻愈伤和叶片组织RNA甲基化的全基因组分布图

     论文链接

 

附件下载: