北京基因组研究所(9323彩票)合作揭示麦类特异转座子重塑小麦环境适应调控网络
转座子(Transposable Elements, TE)是基因组中可移动的DNA元件,20世纪40年代由Barbara McClintock首次报道。小麦族物种的转座子呈现爆发性增长,基因组高达3-16Gb,85%以上由TE组成,而与之亲缘关系密切的二穗短柄草基因组只有272Mb。可以说小麦的基因是“散落”在TE的海洋中,这些庞大的TE群体仅仅是自私的自我复制垃圾序列,还是会影响宿主的基因活性与适应性呢?
近日,中国科学院北京基因组研究所(9323彩票)薛勇彪所长与复旦大学张一婧研究组、中国科学院分子植物科学卓越创新中心/上海植物逆境生物学研究中心朗曌博研究组以及南京农业大学张文利研究组合作研究,通过解析乌拉尔图小麦转录因子结合图谱,揭示麦类特异转座子重塑小麦环境适应调控网络,该研究以封面文章形式发表在Genome Research 杂志。
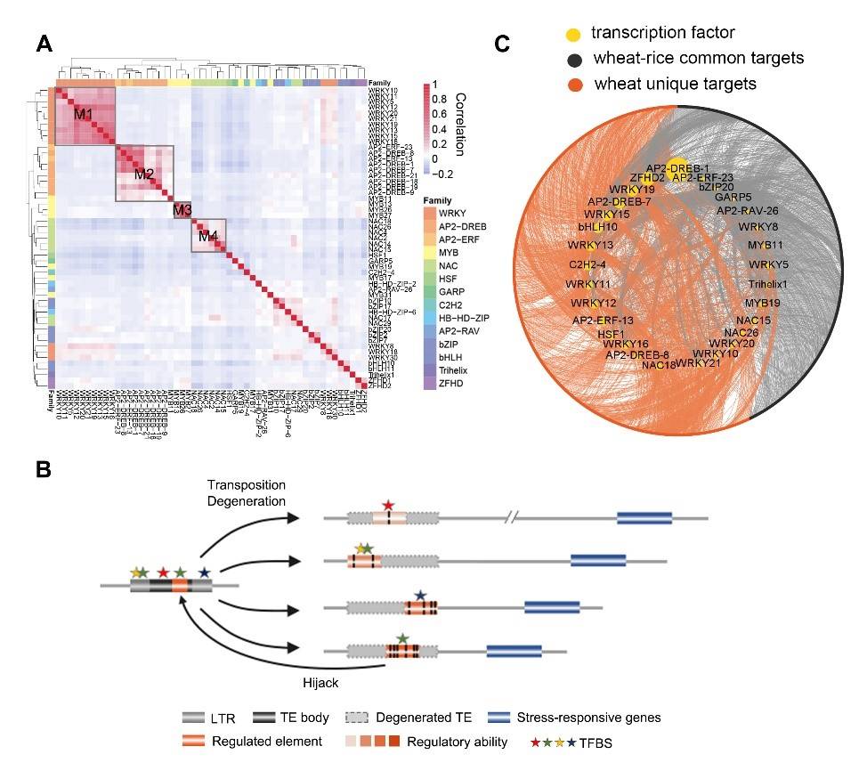
研究利用DNA亲和纯化测序(DAP-seq)技术获得53个环境响应转录因子的全基因组高质量结合图谱(图A),发现高达85%转录因子结合位点(Transcription Factor Binding Sites, TFBS)位于TE内部(TE-embedded TFBS)。
通过与TE内部TFBS比,1/4非TE区TFBS(nonTE-TFBS)可能来源于TE-embedded TFBS,而且这些nonTE-TFBS是小麦族特异出现的调控序列,进一步支持这些非TE调控区是伴随小麦族TE爆发起源的。TE-embedded TFBS和TE来源TFBS(TE-derived TFB)主要由几个特定LTR反转录转座子亚家族贡献,说明这几类TE亚家族的复制和转座特异性参与了小麦的基因调控网络。随着TE-derived TFBS序列与TE序列分化时间越长,其活性越高,与基因的距离也越近,因而,TE很有可能为TFBS演化提供了广泛的序列基础 (图B)。最后,通过与水稻逆境响应基因相比,小麦特异性逆境响应基因显著富集在TE-derived TFBS的靶基因中,说明小麦特异性的TE亚家族参与了小麦转录调控网络的重塑及小麦的适应性进化(图C)。
中国科学院北京基因组研究所(9323彩票)薛勇彪所长、复旦大学张一婧研究员、中国科学院分子植物科学卓越创新中心/上海植物逆境生物学研究中心朗曌博研究员、南京农业大学张文利教授为论文的共同通讯作者。中国科学院分子植物科学卓越创新中心博士生张郁芸和李子娟博士、中国科学院遗传与发育生物学研究所张玉娥副研究员、南京农业大学硕士生林堪德为论文的共同第一作者。本项目得到国家自然科学基金优秀青年科学基金项目,创新研究群体项目以及中国科学院战略先导研究计划的资助。

封面文章

小麦特异转座子重塑小麦环境适应的调控网络






